米兰体育
网站米兰体育
关于集团
企业概况
企业宣传片
发展历程
资质荣誉
联系方式
米兰体育
集团要闻
企业动态
媒体焦点
通知公告
专题专栏
产业板块
煤电产业
港航物流
高端制造
现代服务
党建纪检
党建品牌
纪检监察
工会群团
工会
共青团
社会责任
国企担当
社会公益
关于集团
米兰体育:
企业概况
米兰体育:
企业宣传片
米兰体育:
发展历程
米兰体育:
资质荣誉
米兰体育:
联系方式
米兰体育
米兰体育:
集团要闻
米兰体育:
企业动态
媒体焦点
米兰体育:
通知公告
米兰体育:
专题专栏
产业板块
米兰体育:
煤电产业
米兰体育:
港航物流
米兰体育:
高端制造
现代服务
党建纪检
米兰体育:
党建品牌
米兰体育:
纪检监察
工会群团
工会
米兰体育:
共青团
社会责任
米兰体育:
国企担当
米兰体育:
社会公益
站内搜索
企业信息三公开
融汇四海 能济天下
米兰体育:
>
网站米兰体育
>
新闻报道学校
通知公告
信息公开
>
信息公开
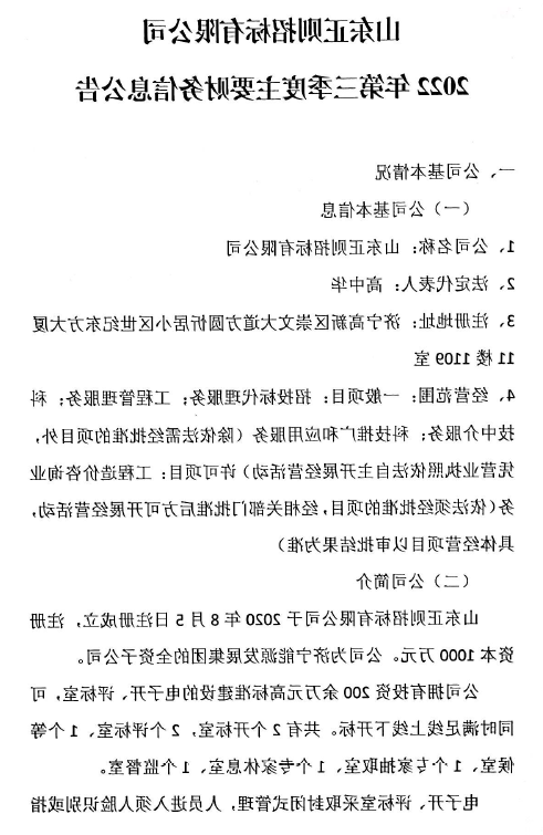
山东正则招标有限公司2022年第三季度主要财务信息公告
2021-10-24 责任状文字编辑:操作员
上一篇:
艾坦姆锰钢(广东)有限公司英文公司2020年度3、第四季度最主要的财务出纳讯息公示公告
下一篇:
米兰体育:菏泽市市济矿鲲鹏采矿场施工有局限装修公司 2030年三第二季度注意财务管理数据公示
咨询留言
审批本司相应的网络咨询、提出的意见、提议、举报等流程,请填报真實每个人新信息,这样可以于互动交流业务联系。