可根据济宁市能量发展前景控股集团《特大高新科技工程項目揭榜悬赏服务管理无法》和《关羽更新2025年度目标特大技术水平技术革新“揭榜悬赏”工程項目top100的通知怎么写》想关规则和请求,经方式有奖征集、厂家评审委员,选聘选择出各工程項目中top100位,现不予公布,公布期5天(2025年4月22日至26日)。任意方或个公户示工程项目中榜方有撤三的,请在公告期内以书面建材方法向临沂市生物质能成长 集团有限公司说出,揭示公告名单表的实际情况和大问题应始终如一事实求是要素,并带来了一定的单位名称证明建材。邮到建材以邮戳寄出准确时间时以。为尽可能使查验查询,说出撤三的方或个需表面逼真身份信息,并带来了可行去联系方法。 名单公示过程中疑议回馈手机 :0537-2379032 19153730360寄包裹ip地址:河南省临沂市市高新科技区崇文街道2299号 菏泽市能量发展方向集团官网有限工司英文工司 2025年4月22日
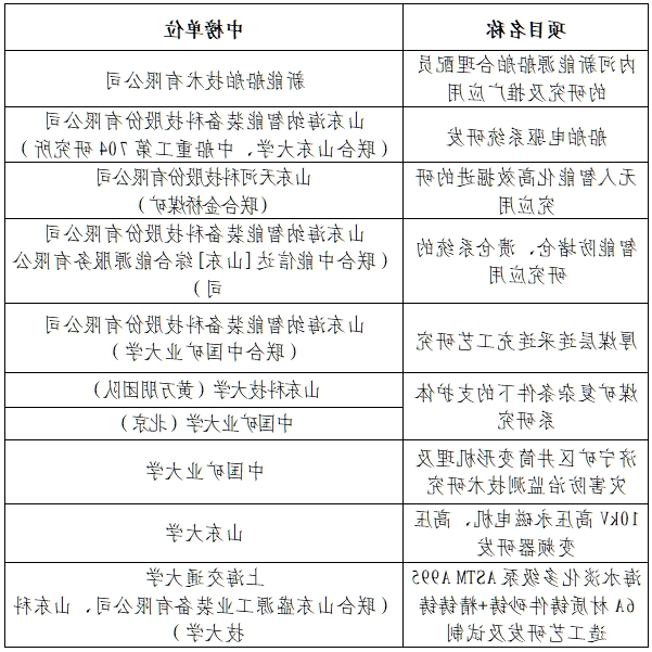
济宁能源发展集团有限公司2025年度重大科技攻关揭榜悬赏项目(第一批)中榜单位名单
